市场供给与需求~市场
bear
2023-11-30
105
0

            

第三章 市场

认知目标

  • 识别我们所处的竞争市场的特性
  • 描述决定市场需求的因素
  • 描述决定市场供给的因素
  • 解释市场供给与需求如何相互作用以推动市场达到均衡
  • 评估市场供给与需求的变化如何影响市场价格和数量

引例 手机的全球化    一种产品如何能够迅速的从昂贵变得廉价,从稀少变得司空见惯?答案在于供给和需求之间的关系。这一章主要展示的是:供给与需求力量之间的相互作用如何决定竞争市场上买卖商品的数量和价格。我们经常会听到这种故事(某些新的产品如何占领市场、站稳脚跟的故事),在开始的时候手机非常的昂贵。随着时间的推移,技术有所改进,价格也随着降下来,该产品然后就变得流行起来,销量也随着大幅的增长,在变化的过程中,通过将价格作为信号市场中买者与生厂商之间进行持续的沟通。价格的上下波动能确保生产商供给的产品数量与消费者想要购买的数量保持均衡。

    单纯用价格的信号来解释手机使用量飞速的提升可能还不够,还需要做更进一步的分析。影响供给和需求的外部力量(如技术变化、时尚潮流和经济的波动起伏)推动了这种转变。市场有非凡的能力去适应这种变化,从而不至于失衡。

    在这一章中,我们从消费者和生产商的角度来分析他们面临的权衡取舍。推动手机供给和需求的因素并不是独一无二的。市场的功能是所有分析的一个基石,掌握这一理论有助帮助解决各种各样的问题,从一个商人该分析以什么价格出售你的产品,到如何寻找最便宜的汽油,再到混动汽车短缺的原因(当然碍于本书写作的时间有点滞后,实际上现在混动、增程以及纯电的车已经如雨后春笋竞相在市场上崭露出来)。

市场

Markets

    前面我们讨论过 "看不见的手" 的力量是如何协调复杂的经济互动的,由看不见的手组织起来的经济体的关键特征是由个人做出决策,而不是由集权的规划当局做出决策,这样的经济体通常被称为市场经济(market economy)。

什么是市场

what is a market?

    市场并不是一个农贸市场或商场,人们也不是必须要彼此面对面靠近来进行相应的商品交换。市场这个术语实际上是指交易特定物品或服务的买者和卖者,而不是一个实际位置。市场中包含哪些买者和卖者取决于研究范围。当地商场的服装经理可能会考虑本地居民的 T 恤市场和本地居民能买到 T 恤的其他地方(竞争的商场或者是网上的零售店)。大型的服装品牌中心的执行经理心中的市场可能是包括中国的服装厂和世界各地消费者的时尚偏好。也就是说:市场的确切边界取决于交易发生的范围。

什么是竞争市场

what is a competitive market?

    在竞争市场中拥有完全信息的作为价格接受者的买者和卖者可以很容易地交易标准化的物品或者服务。我们将这个复杂的定义进行相应的分解:开车开到一个十字路口,在十字路口地每个角上都有一个加油站,这个场景展示了完全竞争市场的四个重要特征。

  1. 每个加油站的汽油是相同的,无论你选择哪个加油站,开车都需要走相同的距离,意味着销售中的汽油是标准化的商品(standardized good)。标准化的商品是指任何两个单位的该商品或服务都具有相同的特征并且是可以互换的。在竞争市场中,买卖的商品是标准化的。

  2. 每个加油站的价格都清楚的展示在大指示牌上面,当开车经过就可以清楚的看到每个车站各种类型的每升的价格。在竞争市场,对于买卖的商品的价格和特征,你都有完全信息。

  3. 你在十字路口从四个中任意选择一个是很容易的,加油站彼此都是很近的,你不需要用特殊的设备来填满相应的油箱,也不需要进入加油站支付入场费,在竞争市场中不存在交易成本(transanction cost)。交易成本是指买者和卖者在商讨和进行物品或服务的买卖时引起的费用。

  4. 四个十字路口的加油站的价格大概率是相同的。回到经济学家的第三个问题:如果一家试图抬高价格,别人将如何反应?在给定的价格水平下,如果一个加油站提高了价格,所有的司机都会去更加便宜的加油站,提高价格的加油站将失去顾客。

    由于这个原因,任何个人买卖者都没有权力改变市场价格。用经济学的表述就是:不能影响市场价格的买方或卖方被称之为价格接受者(price taker)

    经过的司机就是价格接受者,如果在加满油之前,你试图在一个加油站跟老板协商优惠折扣基本上是不可能成功的,这些老板宁愿继续等待并卖给其他愿意支付更多钱的客户。指示牌上的价格就是最终交易成交的价格,你只可以选择接受这个价格或者离开这个加油站。在竞争市场中,买卖双方都是价格的接受者。

以下总结了完全竞争市场的四个特征:

  1. 标准化的商品:任何两单位的该商品都具有相同的特征并且是可互换的
  2. 完全信息:市场参与者完全清楚商品的价格和特征
  3. 没有交易成本:无须支付费用以参加市场中的交易
  4. 作为价格接受者的参与者:买方和卖方都不能影响市场价格

    在现实中,很少有市场是真正的完全竞争(尽管是同一个十字路口的加油站,也许某个加油站使用的汽油中含有较少的乙醇,单价比其他的加油站高一点,或者为了提供具有奖励计划来吸引顾客,或者提供一些食品粮油等) 如果现实世界中很少有市场是完全竞争的,那么为什么要假设完全竞争的市场?本质是:假设是完全竞争的市场,简单模型可以给予我们一些启发,这个启发即使用在不完全竞争的市场上也是很有用的。

需求

Deamand

    不同的人以不同的价格购买他们的第一部手机:在任何给定的时间和任何给定的价格下,人群中有些人愿意购买手机,有些人却不愿意购买手机。如果我们把所有这些个人选择加和起来就会构成总体的市场需求。在指定的时期以及给定的价格水平上,市场中买者愿意购买的特定商品数量被称为需求数量(quantity demanded)。几乎所有商品,价格越低,需求数量越高,价格与需求之间的这种反向关系叫需求定理(law of demand)

    需求定理指出:当所有其他的条件都保持不变时,需求数量会随着价格的下降而上升。经济学家经常依赖其他条件保持不变这个想法来单独分析经济体中单一变动的影响。如果其他所有条件不是保持不变的,就难以看出某事情(如价格的变动)的真实影响,因为它可能会随着其他的变动而变动,这些其他的变动也会影响需求数量。

    例如研究表明:随着人们收入增加,对手机的需求也会增加。所以当我们看到收入和价格同时上升时,我们不能马上预测手机的销量会发生什么变化。也即当我们在谈论需求定理的时候,重要的一点隐含假设就是除了价格以外的其他条件不变。

    需求定理不是经济学家强加于市场的定理,它是真实准确的描述了个人所做决策时的基本现实,关键在于思考人们在做购买决策时所面临的权衡取舍

    当商品价格下降时,首先我们购买该商品而得到的收益是保持不变的(商品本身没有变化),但是相应的机会成本增加了(不必为了获得该商品而放弃那么多其他的商品),当收益保持不变且机会成本下降时,这种权衡取舍看起来对自己就很有利了,当成本和收益之间的权衡取舍向收益一方倾斜时,更多的人会想购买该商品。

    当人们决定购买第一部手机的时候,价格下跌可能不是唯一的考虑因素,有些可能是在工作中获得加薪的时候决定买一部手机,其他人的可能是看到身边的朋友买了。收入、预期和偏好都会产生影响;这些因素称为需求的非价格因素(nonprice determinants)。

需求曲线

The demand curve

    需求定理认为,在每个价格水平上,手机的需求数量都是不同的。由于这个原因,可以用表格来直观表示需求,这里被称之为需求表(demand schedule), 它展示了在不同价格水平上消费者愿意购买(需求)的特定物品或服务的数量。下图 3-1a 展示了一个假设的年度需求表(这里假设手机是标准化的商品,虽然不一定完全正确,但是基本原则还是符合的,也即当手机价格降低的时候,你更有可能去购买一部新手机)。需求表价格之外的其他因素都保持不变。

图 3-1 需求表和需求曲线

    图3-1b展示了另外的一种表示需求的方式:需求曲线(demand curve), 它直观的展示了需求表,需求表显示了在不同的价格水平下消费者需求的特定物品或服务的数量。需求曲线也代表了消费者的购买意愿(willingness to buy): 显示了在任何给定数量下,消费者愿意支付的最高金额。

需求的决定因素

Determinants of demand

    如果其他的条件不是保持不变的(其中有决定需求的非价格因素之一发生变动),相应的需求曲线就会移动。向下倾斜的需求曲线反映了人们在以下两件事之间的权衡取舍:

  • 他们希望从该商品中获得的收益
  • 他们为了购买该商品而要付出的机会成本

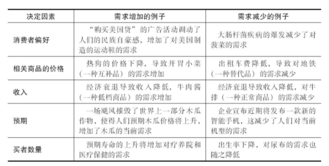
    因此在给定的价格水平下,任何改变该均衡的因素都会改变人们的购买意愿,从而改变他们的购买决策。需求的非价格因素可以分为五大类:消费者偏好相关商品的价格收入对未来价格的预期市场上的买者数量。表 3-2 总结了每个因素对需求的影响。即使在商品价格不变的情况下,每个非价格因素都能影响购买该商品的收益或机会成本。

表 3-1 需求的决定因素

消费者偏好 Consumer preferences

    这是一种个人好恶,它驱使买者更倾向于或更不倾向于购买某商品。我们不需要知道人们为什么喜欢该商品,也不需要认同他们的偏好,我们只需要知道这些好恶会影响他们购买决策。在任何给定的价格水平上,一些消费者能从手机中获得比其他人更多的幸福感(也就是收益)仅仅取决于他们有多么喜欢和朋友说话,或他们是否将手机用于工作或任何其他个人偏好。

  这里有两种相关商品,也即替代品和互补品。当两种商品的用途十分相似,消费者可以购买其中一个去代替另一个,我们就说这两种商品是替代品(substitutes)

    用大米和意大利面举例,如果大米的价格翻倍,而意大利面的价格保持不变,对意大利面的需求将会增加。这是因为意大利面的机会成本下降了;用同样的钱买到的大米更少了,所以当你买意大利面时,你放弃的潜在的大米更少了。如果这两个产品非常相似,就称之为相近的替代品(close substitutes)

    对于美国人来说,在决定是否购买第一部手机时,与手机最接近的替代品应该是固定电话。手机和固定电话其实不是非常相近的替代品,在家或者办公室的时候他们的功能是相似的,但是手机可以在外出的时候用,如果固定电话服务的价格暴涨,就会增加对手机的需求。(事实背景:许多的发展中国家昂贵的固定电话服务是手机迅速蔓延的原因之一)因此后来手机也被称一项跃进式技术(leapfrog technology---人们直接从没有电话变为拥有手机,跳跃了老技术的整个阶段)。

    一起被消费的相关商品被称之为互补品(complements): 在购买某商品之后,消费者会更倾向于购买另一种商品。花生酱和果冻、麦片和牛奶、汽车和汽油都是互补品。这里还有一种相反的情况(其中的一种商品价格下降,另一种商品的需求就可能会增加),例如当新手机价格下降,消费者将更有可能在购买新手机的同时购买新的手机配件。

收入 Incomes

    人们的收入会影响他们对物品和服务的需求:薪水越高,就有越多的钱可以花在你想要的东西上面,相反的薪水越少,就必须更多削减开支。大多是的商品都是正常商品(normal goods), 也即收入的增加将会导致需求增加。对于大多数来说,手机就是一件正常的商品,当一个人买不起手机的时候,那么当他收入上升的时候,他更有可能买一部手机,如果他已经有了一部手机,当他的收入上升的时候,他更有可能将手机升级一下换一部更新的、更漂亮的手机。对于某些商品,我们称之为低档商品(inferior goods),他们的需求与收入会呈现一种反向关系:随着收入增加,需求会减少。

    通常当人们的收入上升,他们会用更加昂贵的且更有吸引力的替代品来取代低档商品。对许多人来说,类似于方便面和罐头食品之类的便宜的杂货商品以及一般牌子的商品都可能是低档商品。当人们的收入增加时,他们会用更新鲜且更加昂贵的商品来取代这些商品。在经济衰退期间,许多人的收入都减少了,因此对低档商品的需求就反映了整体经济的健康状况(不知道时下的经济状况是否可以同类型的类比,毕竟双 11 刚过去,虽然更多的是一种恶心的开屏广告来强行造势的,双 12 又要来了......)

方便面的销量可以用来预测经济的衰退吗

    在泰国,方便面甚至被用来衡量整体经济健康状况的指标。妈妈面指数(Mama Noodles Index)追踪了一个品牌方便面的销量。因为当人们收入下降,人们对低档商品的需求会增加,方便面销量的增加可能预示着收入的下降和即将带来的衰退。(in fact, 泰国经济观察家认为:妈妈面指数能很好的反映经济状况的变化。这是否和口红效应有类似的理念......)

    然后在严重的经济衰退期,甚至对低档商品的需求也可能会减少,在泰国,虽然经济不稳定时,妈妈面指数像预期的一样有所上涨,但是 2009 年年初经济深度衰退的时候,该指数意外的下跌了 15%。那么,方便面是低档商品还是正常商品?(可能取决于你收入下降的有多严重,对于相对条件还可以的,他们面对的选择是方便面或更贵的商品,方便面可能确实是一个低档商品,对于另外一拨人,方便面可能就是一个正常商品。当收入增加时,他们可能会购买更多的方便面;当他们收入下降的时候,方便面甚至可能都是奢侈品,随着消费者勒紧裤腰带,经济衰退陷入方便面市场)

预期 Exceptations

    消费者对未来(特别是未来价格)的预期的变化也会影响需求。如果消费者预期在未来价格会下降,他们可能将购买的行为推迟到以后,导致目前的需求减少。类似于人们会等到特价优惠时才买新手机,或希望下一代机型能比之前的机型更快且更便宜,从而推迟购买智能手机。

   相反,如果消费者预期在未来价格会上涨,他们可能希望立即购买该商品,以避免未来支付更高的价格。这种动机通常发生在投机市场(如股市)或有时发生在房地产市场(这是不是有切身的体会......)。买者在购买股票或房子的时候预期他的价格会涨,他们可以通过售出该商品而获利。那么当市场上这些商品的价格很低的时候,并预期价格会上升时(我想前提应该是看不见的手的调节作用啵,我也不太能理解......),需求就会上升。

买者数量 Number of buyers

    需求曲线代表了特定数量的潜在买者的需求。一般来说,当市场潜在买者的数量增加时,需求将会增加,买者数量减少时需求也将会减少。主要人口的变化,如移民的增加或出生率的下降,都可以导致全国范围的需求变动。随着青少年和大学生数量的增加,对手机的需求也会增加。

需求曲线的移动

Shifts in the demand curve

    当需求的五个非价格因素中有一个因素发生变化的时候,需求曲线将会如何变化?整条需求曲线会向右或向左移动。这种移动是水平的而不是垂直的,因为价格因素影响的是每个价格水平上的需求数量。如果给定的价格水平上的需求数量变得更高或(更低了),那么对应于该价格水平上的曲线上的点也会进一步向右移动(或向左移动)

    比如,在经济快速发展的时期人们的收入逐步上升,会发生什么?手机价格未必会改变,但是任何给定的价格水平上都会有更多的人选择购买新手机,导致在每个可能的价格水平上的需求数量都更高,图 3-2a 展示了需求曲线向右移动的结果,从DA移动到DB。相反,如果经济陷入衰退,人们开始省吃俭用,在每个价格水平上的需求量都将减少,曲线将向左移动,从DA移动到DC

图 3-2 沿着需求曲线的变动和需求曲线的移动

    区分需求的移动(整条曲线的移动)和沿着给定需求曲线的变动非常重要。这其中有一个非常重要的关键点:需求曲线的移动是由需求的非价格因素变动所引起的。相反,假设手机价格增加,但是其他的条件保持不变,也就是说需求的非价格因素没有变化。由于需求曲线描述了在任何可能的价格水平(不仅仅是当前市场价格水平)消费者需求的数量,我们不需要移动需求曲线去找出当价格上升时会发生什么。相反,我们只需要观察曲线上不同的点,就能描绘出现在市场上到底发生了什么。

    为了找出消费者在新的价格水平上想要购买的数量,我们沿着现有的需求曲线从原来的价格移动到新的价格上。如果手机的价格上升,我们沿着需求曲线向上移动到新的价格水平,就可以找到新的需求数量,如图3-2b中所展示的。价格变动不会使需求曲线本身发生移动,因为曲线已经描述了消费者在每个价格水平上的行为。(图3-2a展示了非价格因素变动引起的需求曲线的移动,图3-2b展示了由价格变动引起的沿着需求曲线的变动)

    经济学家使用非常明确的术语来区分需求曲线的移动和沿着曲线的变动。当我们说需求的非价格因素变化导致需求增加(increase in demand)或需求减少(decrease in demand)时,我们指的是整条曲线的移动。为了区分沿着需求曲线的变动,我们说价格变化会导致需求数量上升(increase in quantity)或需求数量下降(decrease in quantity)。其实就是一点:需求变化不同于需求数量的变化。通过观察术语上这一看似微小的差异,就可以在很多情况下避免出现混淆。

    对于商人和决策者而言,理解价格变化的影响和需求的非价格因素变化的影响是非常重要的。假设你是手机制造商协会(Cell Phone Manufactures' Association)的主管,协会成员想要刺激消费者对手机的需求,他们可能会想到举办一场广告宣传活动。如果你理解了需求的决定因素你就会知道广告活动的目的是改变消费者的偏好,增加消费者拥有手机的实际收益或感知收益。也即:一个成功的广告活动将使手机的需求曲线向右移动。同样,你是国会代表,你正在考虑用减税的方法来刺激经济,你知道减税会增加消费者的可支配收入,增加消费者对所有正常商品的需求。(用曲线图表示就是:你希望由此带来的收入增加可以驱使手机的需求向右移动)

供给

Supply

    前面讨论的是消费者在给定的价格水平上想买多少部手机的决定因素。但是手机生产商就一定愿意卖出这么多的手机吗?供给的概念描述了在给定情况下生产商愿意提供多少物品或服务以供出售。供给数量(quantity supplied)是指在指定期间内生产商在给定价格水平商愿意出售的特定物品或服务的数量

    与分析需求一样,通过将每个生产商的个人决策相加就可以得到整体市场供给。假设你拥有自己的工厂,可以自己生产手机或其他的家用电子商品。如果手机的价格是 110 美元,你可能认为这是有利可图的,并且会利用整个工厂的资源去生产手机。如果手机的价格只有 80 美元,你仍然可能会生产一些手机,同时认为利用一部分工厂资源去生产笔记本电脑才会赚更多的钱。每个生产商都有一个不同的价格点,在该点他认为生产手机是值得的。在所有其他的条件相同的情况下,随着价格上涨,供给数量会增加,反之亦然,这个规则就是供给定理。(law of supply)

    与分析需求一样,供给会随着价格的变化而变化,因为生产一种商品的决策是生产商从销售该商品中获得的收益和生产该商品所需投入的时间和资源等机会成本之间的权衡取舍。当市场价格上升,且所有的其他因素保持不变的时候,生产该商品的收益相对于其机会成本有所增加,生产决策中涉及的权衡取舍会倾向于生产更多的商品。

    例如如果手机价格上升,生产中的原材料价格保持不变,现有的手机生产商可能会开办新工厂,新的公司可能会开始进入手机市场。其他的行业的情况也是如此。如果航空旅客愿意支付更高的价格,航空公司就会增加航班的频率,增加新的航线并购买新飞机,这样他们就可以运送更多的乘客。当价格下降时,它们会缩减航班安排并取消他们的新飞机订单。

供给曲线

The supply curve

    供给表(supply schedule)是用一张表来展示在不同的价格水平上生产商愿意供给的特定物品或服务的数量。供给曲线是用图形展示供给表中的数据,展示的生产商的销售意愿,它显示的是生产商在供给任意给定数量的商品时必须得到的最低价格。图 3-3 显示了手机供应商的手机供给表和供给曲线。

供给表和供给曲线

供给的决定因素

Determinants of supply

    是什么决定了在任何给定价格水平上的供给数量?与需求一样,许多非价格因素决定了生产的机会成本,由此决定了生产商供给物品或服务的意愿。当供给的非价格因素发生变化时,整条供给曲线会移动。这种移动反映了在每个价格水平上的商品供给数量都发生了变化 供给的非价格因素也可以分为五大类:相关商品的价格技术投入品的价格预期卖者数量。这五个因素都可以决定给定收益(比如价格)时的生产的机会成本,进而可以决定生产商面临的权衡取舍。下表展示了每个决定因素的变化时,各种商品的供给会如何反应。

供给的决定因素
决定因素 供给增加的例子 供给减少的例子
相关商品的价格 汽油价格上涨,所以汽车制造商更多的生产更小型、更节油的汽车 清洁能源的价格下降,电力公司减少使用煤炭发电厂进行电力供应
技术 机器人的应用提高了生产力,并降低了成本,商品的供给增加 新技术使得玉米可以制成乙醇,农民种植更多的玉米和更少的大豆,大豆的供应减少
投入品的价格 西红柿的价格下降,因此某一款辣酱的生产成本降低,相应的辣酱的供应增加 最低工资的增加使得食品工厂得劳动力成本增加,加工食品的供给减少
预期 人们预期期房要上涨,所以建筑商提高产量,房屋的供给增加(不适用现在时期!!!) 新研究吃木瓜对健康有好处,导致人们预期木瓜的需求上升,更多的农民种植木瓜,供给增加
卖者数量 补贴使玉米的生产更加有利可图,所以更多的农民种植玉米,玉米的供给增加 新的执照费使得运营餐厅更贵了,一些餐馆关门,餐厅的供给减少

 

    以刚才的工厂的例子为例,本来工厂可以生产手机或笔记本电脑。当手机的价格下降时,你会选择生产更多的笔记本电脑和更少的手机,当笔记本电脑的价格增加而手机价格保持不变时候,也会做相应的一些选择。相关商品的价格决定了供给,因为它会影响生产的机会成本。当选择生产手机的时候,就是放弃了你本可以生产其他商品中获得的利润。如果你放弃了那个商品价格上升,你放弃的利润也增加了。

技术 Technology

    技术进步使得企业生产更加高效,能使用更少的资源来生产给定的商品,这样做可以降低生产成本,增加生产商在每个价格水平上愿意供给的数量。在手机的普及的过程中,技术的进步发挥了巨大的作用。随着屏幕、电池、移动网络建设上的技术创新,以及电子数据处理技术的巨大飞跃,生产一部消费者喜欢的手机的成本大幅下降。因此生产商现在愿意以更低的价格供给更多的手机。

投入品价格 Prices of inputs

    用于生产商的投入的价格是生产成本的重要组成部分。当投入品的价格上升时,生产成本上升,生产商在任何给定价格水平上愿意供给的产品数量降低。例如手机内部需要使用少量的金银,当这些贵金属的价格上升,每部手机的生产成本都会增加,在任何给定的价格水平上,生产商愿意供给的总数都会下降,相反投入品的价格下降,供给会增加。

预期 Expectations

    当人们预期房地产的价格在未来会上升时,更多的房地产开发商将推迟建设项目的开展,减少最近的房屋供给。当人们的预期变化,预期房地产价格未来会下降,许多建设项目会赶工建成造成房屋供给增加。(不知道全国各地这么多的烂尾楼遍地开花该用什么样的经济规律来判断?)

卖者数量 Number of sellers

    市场供给曲线代表在给定的市场中的不同价格水平上,特定数量的生产商愿意供给的商品数量。这意味着市场上的卖者数量被认为是供给曲线的固定部分之一。如果商品的价格更高,市场上的卖方将决定供给更多的商品,这并不意味着在短期内买者数量会根据价格来改变。除了上面的一些,还有其他的一些非价格因素也会引起市场上卖者数量改变并移动供给曲线。假设手机生产商必须符合严格的执照标准。如果这些执照要求下降,更多的公司能够进入手机市场,愿意在每个价格水平上供给一定数量的手机。这些额外的手机数量会加到现有手机生产商在每个价格水平上已经愿意供给的数量上。

供给曲线的移动

Shifts in the supply curve

图3-4 沿着供给曲线的变动供给曲线的移动

    供给增加使得曲线向右移动,供给减少使得曲线向左移动。例如电池技术的改进使得生产手机的成本降低,这将使得整条供给曲线向右移动,移动到所以在每个价格水平上手机的供给数量都比以前更高。相反当黄金的价格上升时,生产成本增加,这将使得供给曲线向左移动,移动到_C。与需求分析类似,我们要区分供给曲线的移动和沿着供给曲线的变动,图3-4b中展示的如果手机的价格变化,而供给的非价格因素保持不变,我们就可以沿着供给曲线找到新的价格水平,从而找到新的供给数量。

市场均衡

Market Equilibrium

  在之前的讨论中主要讨论了影响生产供应商数量和消费者需求数量的因素,如果需要研究市场上究竟发生了什么,就需要将这些概念结合起来,在现实世界中进行交换的商品的价格和数量取决于供给与需求的相互作用。

    没有消费者来购买,就不可能达成交易,除非有人要购买你的东西,否则你是无法卖出任何商品。这一点对于市场的意义是非常深远的,当市场运行顺利的时候,供给数量完全等于需求数量。

    在下面的图形中,供给与需求交汇于需求曲线和供给曲线的交点处,这个点就是市场均衡(equilibrium),这一点上的价格称之为均衡价格(equilibrium price),这一点上的数量被称为均衡数量(equilibrium quantity)。在这一交点处,供给数量等于需求数量,我们将这个交点看作在给定的价格水平上买者和卖者对愿意交换的商品数量 "达成一致意见"。在更高的价格水平上,卖者想卖的数量会超过买者想买的数量。在更低的价格水平上,买者想买的数量会超过卖者想卖的数量。因为每一个卖者都可以在均衡价格和均衡数量上找到一个买者,没有留下任何一个持有额外商品的卖者或者拥有空购车的买者,有时均衡价格被称之为市场出清价格

    在现实中,事情不会那么的顺利,即使在运行良好的市场上,短期 "摩擦" 有时也会放缓达到均衡的过程。因此聪明的商人可能会持有部分存货以备未来的销售,消费者可能会为了特定的商品而货比三家。

    下图3-5展示了手机市场均衡,实际上就是将市场供给和需求放在一起,在这个市场中,均衡价格是 100 美元,供给和需求的均衡数量是 1.5 亿部手机。

图3-5 美国手机市场上的市场均衡

达到均衡

Reaching equilibrium

  市场如何达到均衡?卖方能凭直觉知道该收取什么价格吗?大概率是不能,这其实是需要反复进行试错的,或者根据过去与客户接触的经验来定价。随着卖者根据消费者的行为提高或降低价格,买者和卖者面对的激励会自然地推动市场趋于均衡。图3-6展示了两幅图,一幅图地起始价格高于均衡价格,另外的一幅图低于均衡价格。在图3-6a中我们假设供应商将手机价格定价为 160美元,所以他们生产了2.4亿手机,但是他们发现消费者只愿意购买 6000 万部手机,这种当供给数量高于需求数量时,我们将此称为手机过剩(surplus),或手机超额供给(excess supply)。制造商的仓库中仍然存在多余的手机,他们想要卖掉存货,就必须降低价格来吸引更多的顾客。他们有动机继续降低价格,直到需求数量和供给数量相等。

图3-6 手机市场达到均衡

    在图3-6b中,我们假设生产商做出相反的错误决定,他们对每部手机定价 40 美元,结果只生产了 6000 万部手机,但是发现在这个价格水平上消费者实际愿意购买 2.4 亿部手机。当需求数量高于供给数量,我们就说是短缺(shortage),或超额需求(excess demand)。生产商将看到人们排着长队来买这些仅有的手机,并很快的意识到可以通过收取更高的价格来赚取更多的钱,他们就有动机去提高价格,直到需求数量减少到与供给数量相等,此时没有人会排队等待购买。

    也就是说在高于或低于均衡价格的任何价格水平,卖者都有动机去提高或降低价格,不需要某个人来策划市场均衡或分享关于如何定价的秘密信息。相反赚钱的激励会驱动市场趋向均衡价格,在该点处既不存在短缺也不会有过剩。

均衡的变化

Changes in equilibrium

    一些变化只会引起需求曲线移动,一些变化只会引起供给曲线移动,还有一些变化同时影响供给曲线和需求曲线。为了决定非价格因素的变动会如何影响市场的均衡,首先就要搞清楚这几个问题:

  1. 该变动影响需求吗?如果影响,需求会增加还是会减少?
  2. 该变动会影响供给吗?如果影响,供给会增加还是减少?
  3. 将供给变动和需求变动相结合,会如何共同影响均衡价格和均衡数量?

需求的移动 Shifts in demand

    在开头的例子中,固定电话是手机的替代品,如果固定电话的价格突然暴涨,相应的手机的需求会增加,需求曲线会向右移动。固定电话的价格可能不会影响手机的供给(独立的供应商,也没有改变手机制造商面对的成本或预期),因此供给曲线不会变。图3-7展示了固定电话价格上涨对手机市场均衡的影响。因为新的需求曲线会与供给曲线相交于不同的点,均衡价格和均衡数量会变化。新的均衡价格是120美元,新的均衡数量是 1.8 亿部。

图3-7 手机需求的移动

在非价格因素发生变化后,我们通过问以下的三个问题来总结这一变化的影响:

  1. 需求会减少吗?需求会减少,固定电话价格变化会提高每个价格水平上的手机需求

  2. 供给会增加会减少吗?供给不会变化,固定电话的价格变化不会影响供给的任何非价格因素。供给曲线保持不变。

  3. 供给变动与需求变动的结合将如何共同影响均衡价格和均衡数量?需求的增加会使得曲线向右移动,沿着不变的供给曲线将均衡点推动到一个更高的点。在供给和需求 "达成一致" 的新交点上,价格为 120 美元,手机数量为 1.8 亿部。

供给的移动 Shifts in supply

    如果电池技术的突破使得手机制造商能用更少的钱生产出具有相同寿命的手机,这样又会产生什么样的影响?我们可以想到新技术不会对需求产生太大的影响:消费者大概并不清楚手机电池的生产成本是多少,只要电池的寿命保持不变,消费者也不会关心手机电池的成本。但是更便宜的电池会降低生产成本,增加手机制造商在任何给定价格水平上愿意供给的数量。此时的需求曲线不会变化,供给曲线向右移动。图 3-8 展示了供给的移动和新的均衡点。新的供给曲线与需求曲线相交于一个新的平衡点:新的手机价格为 80 美元,手机的数量为 1.8 亿部。

图3-8 手机供给的移动

以下再用三个步骤来分析电池技术变化对手机市场的影响:

  1. 需求增加还是减少?需求不变,电池技术是不会影响需求的非价格因素

  2. 供给增加还是减少?供给增加,因为新的电池技术降低了生产成本

  3. 供给变动与需求变动的结合将如何共同影响均衡价格和均衡数量?供给的增加会使曲线向右移动,推动均衡点沿着不变的需求曲线向下移动。新的均衡价格是 80 美元。新的均衡数量是 1.8 亿部。

需求与供给都移动 Shifts in both demand and supply

    前面都只讨论了只有需求移动或只有供给移动的例子。但是实际在手机市场上,使需求移动的因素(固定成本的上升)和使供给移动的因素(电池技术的改善)很有可能同时发生。某一变动也有可能会同时影响供给和需求。

    例如,假设新的电池技术除了可以降低生产成本,还可以使手机电池寿命更长。更便宜的电池会增加供给,随着供给的增加,价格下降且数量增加。这里需要思考消费者将如何反应?我们发现,电池寿命的提高也会增加需求,因为在任何给定的价格水平上 ,更持久的电池都会使得手机对于消费者而言更有价值。因此,需求曲线和供给曲线都会向右移动,图 3-9 展示了需求曲线和供给曲线同时变动的影响,在新的均衡点处价格和数量都增加了。

图3-9 需求和供给都移动

    即使不看图其实也能明白:我们可以预测到在这种情况下均衡数量会增加。增加的需求和增加的供给分别能提高均衡数量,当两者结合到一起的时候也能提高均衡数量。

    当我们没有更多的信息的时候,我们无法预测均衡价格的变化。当所有的其他的条件不变的时候,需求的增加会导致价格上升,但是供给的增加会导致价格下降。为了找到均衡价格影响的净效应,我们必须知道需求的移动是否大于供给的移动,如 3-9a 所示,相反的话就是像 3-9b。

    换一种表述方法:当供给与需求一起移动的时候,如果不知道曲线移动的幅度大小,要么可以预测数量变化的方向,要么预测价格变化的方向。表 3-5 展示了一些规则,可以使用他们来预测供给和需求移动的结果。当供给与需求同方向变化的时候,我们可以预测数量变化的方向,但不能预测价格变化的方向。当供给和需求反方向变动的时候,我们可以预测价格变化的方向,但是不能预测数量变化的方向。

表3-5 当供给和需求同时变动时,预测价格和数量的变化
供给变动 需求移动 价格变动 数量变动
减少 减少
减少 增加
增加 增加
增加 减少

    思考这些规则背后的直觉可以帮助我们记住它们。当我们在思考供给与需求同时移动的情况时,问问自己:“买者和卖者会对什么达成一致?”例如,当供给与需求都增加时,买者和卖者可以在任何给定的价格水平上 "达成一致",他们愿意交换的数量将增加。反过来的时候,当供给与需求都减少的时候,买者和卖者都可以在任何给定的价格水平上 "达成一致", 他们愿意交换的数量将减少。

    如果运用这种思路来分析供给和需求反方向的变化(当一个增加,但是另一个减少)的情况就是比较复杂的,为了找出买者和卖者对什么 "达成一致",要换一种方式来叙述 "需求增加意味着什么"。一种表达方式是,消费者愿意在相同的价格水平上购买更多数量的商品。另一种表达方式是,消费者愿意支付更高的价格来购买相同数量的商品。所以当需求增加或供给减少时,买者愿意为相同数量的商品支付更多;同时对于卖者而言,只要商品价格变得更高,他们仍然愿意出售相同数量的商品。也就说,在任何给定的数量水平上,他们会对更高的价格 "达成一致"。因此我们可以预测均衡价格将会增加。

    当需求减少且供应增加的时候可以用同样的思路来分析:只要价格变得更低,并且卖者愿意在更低的价格水平上供给相同数量的商品,买者愿意购买的商品数量就会和以前一样。因此在任何给定的数量水平上,买者和卖者都能对更低的价格 "达成一致"。因此我们可以预测价格会下降。

总结

Conclusion

    我们花费了很大的篇幅来理清供给和需求,对供给和需求的理解是解决经济学问题的基础,否则有时候很难做出明智的经济选择。尽管市场并不总是完全竞争的,但是确实是供给和需求的简单规则就能准确描绘现实世界中的许多现象,在接下来的章节中会使用这些规则来解释消费者和生产商如何应对价格变化和政府政策的。

  1. 识别我们所处的竞争市场的特征
    市场是指交易特定物品或服务的一组买者和卖者。在竞争市场中,许多买者和卖者会交易标准化的物品和服务。他们对商品有完全信息,也不用支付费用用以参与市场上的交易。竞争市场上的参与者被称为价格接受者,因为他们无法影响商品的当前价格。
  2. 描述决定市场需求的因素
    一些非价格因素影响了消费者在给定价格水平上对某商品的需求:消费者偏好、相关商品的价格、收入和对未来的预期都会影响需求。在市场层面,买者数量也可以增加或减少总需求。当其中一个潜在因素变化时,需求曲线将向左或向右移动.
  3. 描述决定市场供给的因素
    几个非价格因素能影响商品在任何给定价格水平上的供给,包括相关商品的价格、技术、投入品价格、对未来的预期和市场上的卖者数量。如果这些潜在因素之一发生变化,供给曲线将向左或向右移动。
  4. 解释市场供给与需求如何相互作用以推动市场达到均衡
    当市场处于均衡状态时,供给数量等于需求数量。个人买者和卖者所面临的激励会推动竞争市场趋于平衡。如果当前价格太高,将会出现过剩,卖者会降低价格以消除超额供给。如果当前的价格过低,将会出现短缺,买者会竞出高价,直至超额需求消失。
  5. 评估市场供给与需求的变化如何影响市场价格和数量
    当决定供给或需求的一个或多个潜在因素发生变化时,需求曲线或供给曲线将会发生变化,产生新的市场均衡价格和均衡数量。为了计算均衡价格和均衡数量的变动,首先必须确定该变动是否会影响需求,如果影响,曲线将向哪个方向移动。然后确定该变动是否也影响供给;如果影响,曲线将向哪个方向移动。最后,确定两条曲线相交处的新均衡点。

往期回顾:
认识经济~开篇
第一章 经济学与生活~一
第一章 经济学与生活~二
第二章 专业化与交换

打赏
Typora使用技巧以及Markdown写法
上一篇
国外标准系列之美标~一
下一篇

发表评论

注册不是必须的

生成中...
二维码标题